k8凯发天生赢家

通达公司组织加入甘肃省能力验证考核获“双满意”
宣布时间:2020-10-19 16:55:38

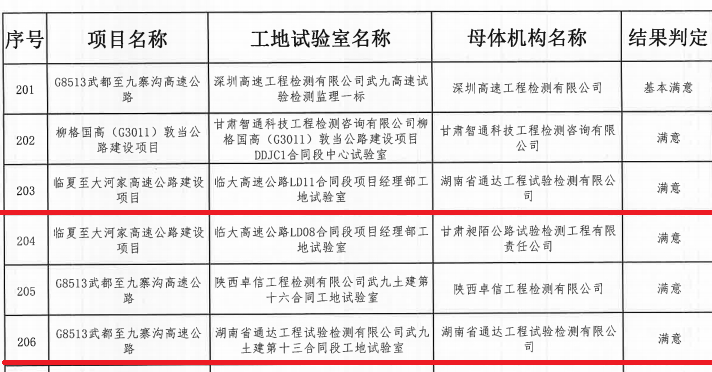
近日,通达公司组织领导武九13标、临大11标两项目工地试验室加入甘肃省外加剂比对试验,在285家参赛单位中脱颖而出,划分取得本次能力验证外加剂“氯离子含量”和“PH值”双满意的好结果。这是今年通达公司继加入浙江省外加剂比对试验取得双满意的好结果后再次获得“双满意”。

双满意结果名单_副本.jpg

本次能力验证考核为公司2020年度甘肃省公路水运试验检测信用评价打下良好基础,为集团立足甘肃省公路水运工程市场赢得了良好口碑。(通达公司 谢春花)

通达公司组织加入甘肃省能力验证考核获“双满意”

近日,通达公司组织领导武九13标、临大11标两项目工地试验室加入甘肃省外加剂比对试验,在285家参赛单位中脱颖而出,划分取得本次能力验证外加剂“氯离子含量”和“PH值”双满意的好结果。这是今年通达公司继加入浙江省外加剂比对试验取得双满意的好结果后再次获得“双满意”。

双满意结果名单_副本.jpg

本次能力验证考核为公司2020年度甘肃省公路水运试验检测信用评价打下良好基础,为集团立足甘肃省公路水运工程市场赢得了良好口碑。(通达公司 谢春花)

上一篇: 芙蓉大道快改项目荣获2020年上半年“长沙市建筑施工绿色工地”
下一篇:洞株路改扩建项目获业主来函嘉奖 返回列表
网站地图